电话:18878370663
关闭
您当前的位置:首页 > 职场资讯 > 案例解析

全国“最缺工”100个职业公布!这些职业排前十…

来源:人社部官网 时间:2023-02-14 作者:恭城520人才网 浏览量:
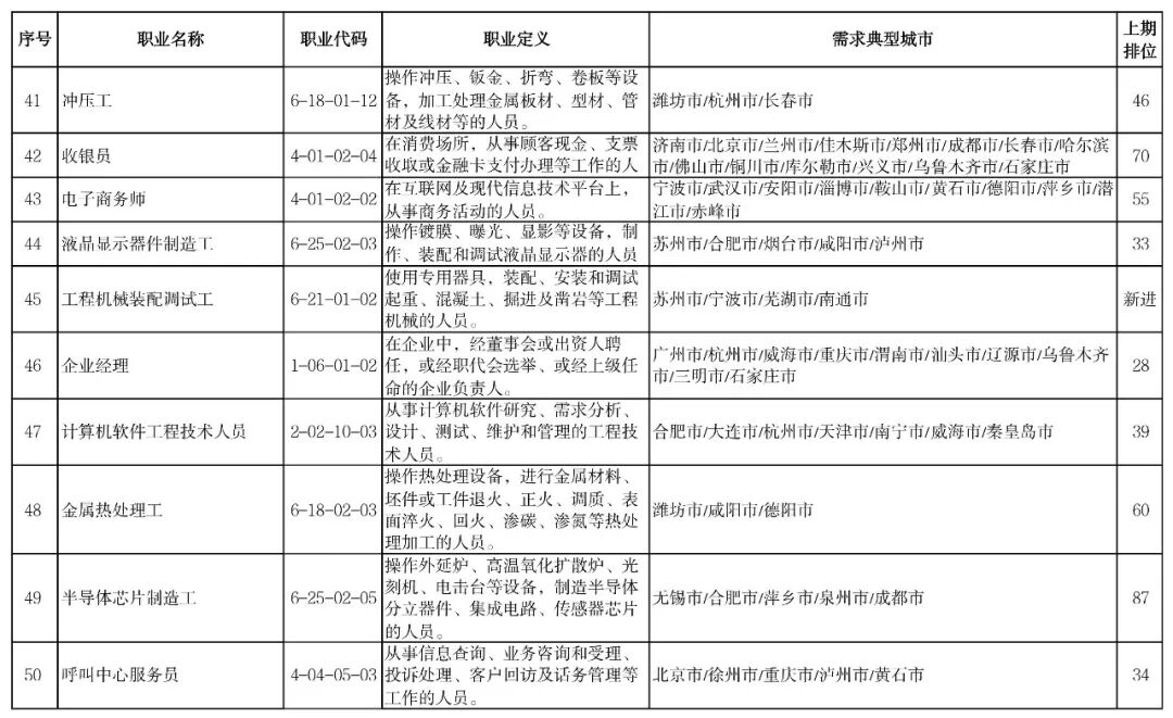
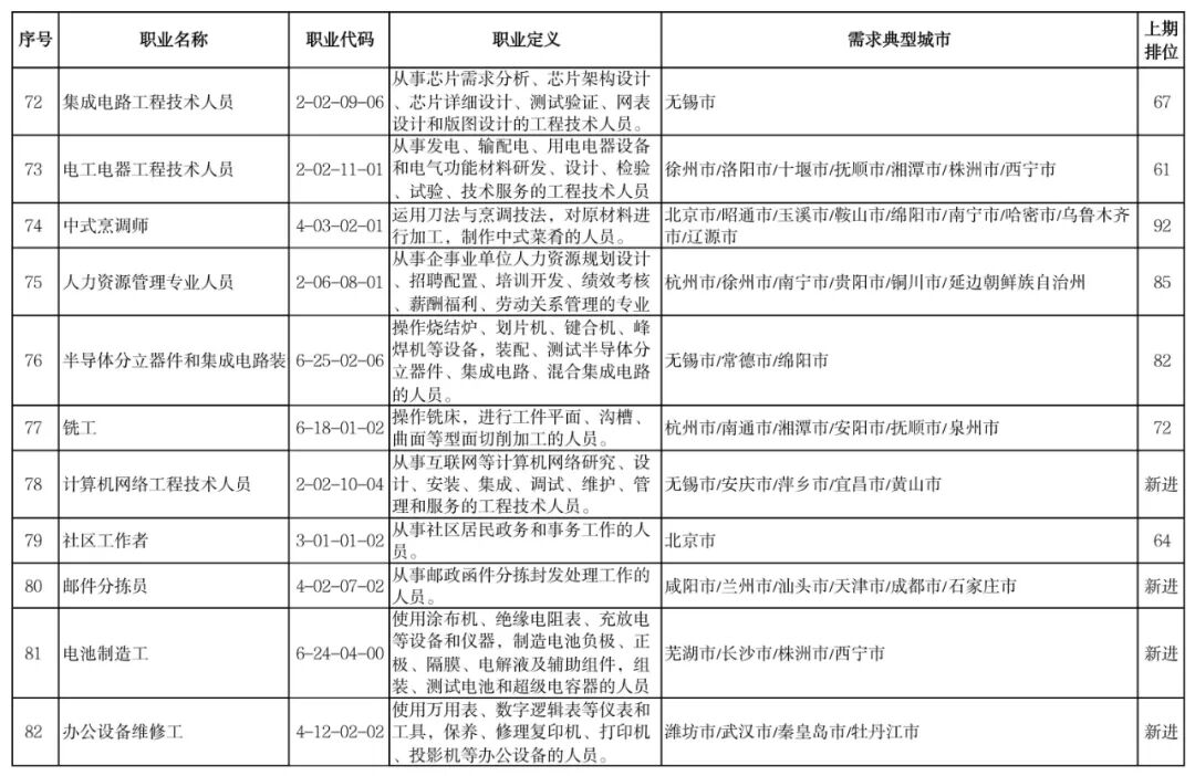
人力资源和社会保障部发布2022年第四季度“最缺工”的100个职业排行。根据排行,营销员、汽车生产线操作工、快递员、餐厅服务员、商品营业员、家政服务员、保洁员、保安员、包装工、车工位列前十。


与2022年第三季度相比,制造业缺工状况持续,汽车行业相关岗位缺工较为突出,“汽车零部件再制造工”“工程机器人系统操作员”“汽车工程技术人员”等职业新进排行,“汽车生产线操作工”位列排行前十;快递物流行业用人需求明显增加,“采购员”“邮件分拣员”本季度新进排行,“快件处理员”“装卸搬运工”“网约配送员”“快递员”等职业缺工程度加大。

点击查看大图↓↓

图片

图片

图片

图片

图片

图片

图片

图片

图片

图片

图片



分享到:
客服服务热线
18878370663
工作日 9:00-18:00
关于我们
产品与服务
收费与推广
网站特色
咨询反馈
微信公众号
手机浏览

Copyright © 恭城伍贰零文化传媒有限公司 All Rights Reserved 版权所有 桂ICP备2023006774号-1

地址:恭城县恭城镇城中西路1号3楼 EMAIL:admin@gc520.cn

Powered by PHPYun.

用微信扫一扫